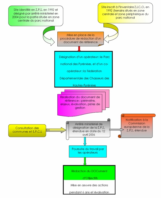
L'inventaire des Zones Importantes pour la Conservation des Oiseaux (Z.I.C.O.) a été publié en 1994 ; il avait été transmis à la Commission européenne en 1992, les Z.I.C.O. étant par définition des sites ayant vocation à être désignés en Z.P.S.
Parmi les Z.I.C.O. identifiées en Midi-Pyrénées figure la Z.I.C.O. MP 02 dite du "cirque de Gavarnie" d'une superficie de 7 474 ha. A cheval sur les zones centrale et périphérique du Parc national des Pyrénées, elle recoupe partiellement la Z.P.S. du même nom. Au vu de tous ces éléments, il s'est avéré indispensable d'engager une réflexion sur la base d'une zone d'étude englobant à la fois la Z.I.C.O. et la Z.P.S. afin de mieux définir le périmètre d’une Z.P.S. étendue sur laquelle portera le "contrat" de conservation et de gestion tel qu'il sera défini par le futur DOCOB.
26 mars 2004
L'arrêté ministériel du 26 mars 2004 publié au Journal Officiel du 01 avril 2004 porte désignation, en tant que site Natura 2000, du site du «cirque de Gavarnie» (Zone de Protection Spéciale FR 7310088) en droit français. Cette Zone de Protection Spéciale, d'une superficie de 5 414 ha2, a été notifiée par la France à la Commission européenne en 1992. Elle a été par la suite certifiée par la France de façon formelle, pour la partie située en zone centrale du Parc national des Pyrénées, l’arrêté ministériel a été publié au Journal Officiel et une notification officielle faite à la Commission européenne, en avril 2004.
LE DOCUMENT DE RÉFÉRENCE
Afin de permettre une large information des acteurs concernés, le Préfet des Hautes-Pyrénées a souhaité l'élaboration préalable d'un document de référence pour permettre :- de déterminer une proposition d’extension de la Z.P.S. désignée en 2004
- d'apporter les premiers éléments nécessaires à la rédaction d'un DOCOB, et notamment de fournir les éléments relatifs aux exigences économiques, sociales et culturelles, ainsi que les exigences écologiques des espèces retenues, et, ainsi :
- de permettre une meilleure première identification et sélection des pistes de gestion qui seront à développer ultérieurement au sein du DOCOB.
Ce document de référence a été rédigé par les opérateurs que ceux qui seront désignés pour la rédaction du DOCOB : le Parc national des Pyrénées, opérateur, et la Fédération Départementale des Chasseurs des Hautes-Pyrénées, co-opérateur.
Cette démarche a débuté par le comité de pilotage du 2 juillet 2004 et s’est achevée par la validation du document de référence lors de la réunion du comité de pilotage du 15 novembre 2005.
LE DOCUMENT D’OBJECTIFS
Le document de référence ainsi que la cartographie de la proposition de Z.P.S. étendue ont été adressés aux Conseils municipaux et aux organes délibérants des communes et Etablissements Publics de Coopération Intercommunale le 04 décembre 2005 pour avis à fournir pour le 04 février 2006. Suite aux avis fournis par les Conseils municipaux de Gavarnie et Gèdre et par la Commission Syndicale de la Vallée de Barèges, le projet de Z.P.S. étendue a été transmis par le Préfet des Hautes-Pyrénées au Ministre de l’Ecologie et du Développement Durable le 21 février 2006.
La Z.P.S. du « Cirque de Gavarnie » a été étendue par l’arrêté ministériel du 12 avril 2006, publié au Journal Officiel du 21 avril 2006. La notification de la Z.P.S. définitive ayant été faite à la Commission Européenne, les travaux initiés dans le cadre de l’élaboration du document de référence se sont poursuivis pour aboutir au DOCOB.
La procédure de rédaction du DOCOB a été lancée lors de la réunion du Comité de pilotage du 12 mai 2006, avec examen des mesures de gestion qui seront intégrées dans ce document, et s’est achevée par la validation définitive du document lors du Comité de Pilotage Local du 01 mars 2007.


17 août 2007
Délibération de la Commune de Gèdre, en accord avec les élus de Gavarnie, pour être la structure porteuse de l’animation des sites Natura 2000 :
- ZSC « Estaubé Gavarnie Troumouse Barroude »
- ZSC « Ossoue Aspé Cestrède »
- ZPS « Cirque de Gavarnie »
1er octobre 2007
Recrutement de Claire ACQUIER au poste de chargé de mission Natura 2000 créé par la Commune de Gèdre pour conduire l’animation des 3 sites.1er juin 2010
Recrutement de l'animatrice Marie-Emilie NAVEL au poste de chargée de mission Natura 2000 pour conduire l’animation des 4 sites :
- ZSC « Estaubé Gavarnie Troumouse Barroude »
- ZSC « Ossoue Aspé Cestrède »
- ZSC « Pic Long Campbielh »
- ZPS « Cirque de Gavarnie »

18 Décembre 2015
Création de la commune nouvelle Gavarnie-Gèdre par arrêté préfectoral de la Préfète des Hautes-Pyrénées n°65-2015-12-08-04.
La commune Gavarnie-Gèdre reprend tous les engagements pris antérieurement par la commune de Gèdre concernant l'opération d'animation des 4 sites Natura 2000.